INTRODUCCIÓN
Recientemente hemos hablado del rol de la carga externa sobre las adaptaciones al entrenamiento de fuerza, y en específico sobre el crecimiento muscular; sin embargo, este sigue siendo un tema que sigue siendo una especie de mitología dentro de los gimnasios en los cuales el supremo no ha tenido aparente acceso, así que quizás no sea tan omnipresente después de todo. Sabemos con suficiente certeza que la hipertrofia se produce en prácticamente la misma magnitud independiente del número de repeticiones realizadas y la carga levantada, con el único requisito de estar próximos al fallo muscular momentáneo o bien, alcanzarlo de vez en cuando. Desafortunadamente, es el único requisito que la mayoría de las personas simplemente no cumple al no esforzarse lo suficiente serie a serie, sesión a sesión, semana a semana, año con año y mueren sin haber conocido el sudor en sus ingenuas frentes.
Ahora, si este es el caso, una pregunta que surge de este conocimiento es qué tan pocas repeticiones o qué tantas realmente podemos hacer y continuar maximizando el crecimiento muscular. ¿Puedo maximizar mis ganancias aún en un rango de 3 o menos repeticiones o en uno de 15 o más? Adicionalmente, podemos pensar en diversos escenarios en los cuales no es posible emplear cargas iguales o superiores al 70% del 1RM, como típicamente se ha pensado que se tiene que hacer para promover ganancias de tamaño y fuerza. Precisamente ese es el tema del cual hablaremos en esta ocasión explorando un artículo publicado recientemente en el Journal of Applied Physiology.
EL ESTUDIO
Se trata de un ensayo experimental llevado a cabo en una muestra de 14 individuos con al menos 2 años de experiencia en el entrenamiento de fuerza (RT) que tuvo como finalidad evaluar los efectos musculares y miocelulares de una intervención con cagas bajas en comparación con cargas altas, así como determinar adaptaciones específicas al tipo de fibras musculares entre ambas condiciones.

¿Qué hicieron los investigadores?
De forma muy lógica y sensata, los autores plantearon la hipótesis de que la magnitud de las adaptaciones hipertróficas sería similar entre las condiciones, pero el protocolo de cargas altas suscitaría mayores incrementos en la fuerza, así como mayores adaptaciones en las fibras tipo II, mientras que las cargas bajas resultarían en mayores adaptaciones para las fibras tipo I, tema que ya también hemos explorado anteriormente. Para poder participar, los voluntarios debían tener entre 20 y 35 años, estar libres de enfermedades y/o lesiones, y al menos 2 años de experiencia en el RT enfocado a la ganancia de tamaño muscular. Las características de los participantes las puedes ver a continuación:

¿En qué consistió la intervención?
Los investigadores optaron por un diseño intrasujeto con mediciones repetidas, lo que significa que un mismo sujeto realizó ambas condiciones de forma unilateral. Los ejercicios seleccionados fueron la prensa y extensión de piernas unilaterales realizados dos veces por semana por 9 semanas en total. De forma aleatoria, se asignó a una pierna a la condición de carga alta (HL-RET) realizando 3-5 repeticiones con ~90-95% 1RM, mientras que en la condición de carga baja (LL-RET) fueron 20-25 repeticiones con ~40-60% 1RM. El volumen por ejercicio fue de 3 series con 2 minutos de descanso y llevando el nivel de esfuerzo al fallo volitivo. El esquema general del estudio lo puedes ver a continuación:

¿Qué se midió?
Las medidas de interés incluyeron el 1RM para ambos ejercicios, grosor muscular medido mediante ultrasonido en dos regiones musculares, biopsias del vasto lateral, así como determinación del tipo de fibras, contenido mionuclear y de células satélite.
HALLAZGOS
Volumen de la carga y fuerza de 1RM
En lo que respecta al volumen de la carga, este fue mayor en la condición LL-RET en 3.9 y 2.4 veces más en la prensa de piernas y la extensión de piernas, respectivamente. La fuerza por otro lado fue mayor en la condición de HL-RET pero solo de forma significativa para la prensa de piernas y no en la extensión de piernas.

Grosor muscular
No se encontraron diferencias significativas entre condiciones ni entre ejercicios.

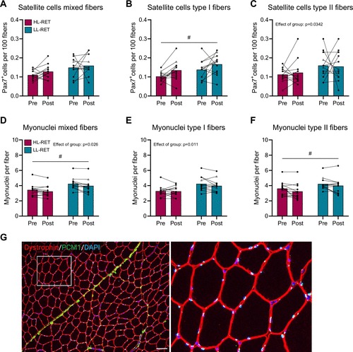
Composición del tipo de fibra, mionúcleos y células satélite
Tampoco se observaron diferencias significativas entre los distintos de fibra entre condiciones.

Finalmente, la adición mionuclear no presentó diferencias entre condiciones, pero para las fibras tipo I se observó un incremento de ~26% en el contenido de células satélite independiente también a la condición de entrenamiento.

¿Qué significan estos hallazgos?
Si eres lector habitual del blog, estos hallazgos no deberían sorprenderte puesto que parecen confirmar lo que hemos observado en investigaciones previas: la hipertrofia ciertamente no es específica ni al número de repeticiones ni a la carga en la barra, sin embargo, la fuerza sí es específica a la carga y esta parece tener una mejor respuesta con cargas de ~70-80 1RM. Aunque a simple vista pareciera que entonces no importa demasiado la carga ni el número de repeticiones cuando nuestro objetivo es la hipertrofia, sinceramente no estoy de acuerdo con esa noción.
Un reto práctico importante es el efecto al mediano y largo plazo de los distintos tipos de carga sobre la fatiga, la adherencia, el factor limitante de los ejercicios seleccionados dentro de un programa, así como la interacción de esta variable con otras como el volumen y la frecuencia. No creo que “sea lo mismo” y que sea totalmente irrelevante hacer 3-5 repeticiones que 10-15, puesto que la implicación de ambos protocolos podría ser divergente en distintos contextos. Algunas de las limitaciones del presente estudio son desde luego el tamaño de la muestra, la duración del mismo, la selección de ejercicios y que solamente se entrenó un grupo muscular de forma exclusiva, lo cual deja muchas preguntas al aire que, al menos con esta intervención, no podríamos aún responder.
CONCLUSIÓN
Aunque parezca tentador asumirlo, no creo que el rango de repeticiones pueda describirse como irrelevante cuando se trata de hipertrofia. Necesitamos considerar la interacción entre variables, así como el contexto individual que podría sesgar nuestra toma de decisiones hacia un lado u otro, siendo que más bien se trata de flexibilidad en la programación para asegurar en primera instancia la adherencia, y no de indiferencia justificada por hallazgos como los de este estudio.
REFERENCIA
Cumming, K. T., Elvatun, I. C., Kalenius, R., Divljak, G., Raastad, T., Psilander, N., & Horwath, O. (2025). Divergent strength gains but similar hypertrophy after low-load and high-load resistance exercise training in trained individuals: many roads lead to Rome. Journal of applied physiology (Bethesda, Md. : 1985), 139(3), 685–697. https://doi.org/10.1152/japplphysiol.00353.2025